Texas Instruments TPS25763-Q1 USB Interface IC

Texas Instruments TPS25763-Q1 USB Interface IC is a single-port USB Type-C® Power Delivery (PD) controller with a buck-boost regulator and DisplayPort™ Alternate (Alt) mode. This interface IC is a fully integrated device intended for use in 12V automotive battery systems. The TPS25763-Q1 IC with an intelligent System Power Management (SPM) engine maximizes delivered USB power while protecting the system from automotive battery transient and over-temperature conditions. This USB interface IC configuration settings are selected through an intuitive Graphical User Interface (GUI). The TPS25763-Q1 device is AEC-Q100 qualified for automotive applications. This TPS25763-Q1 IC is ideal for automotive USB charge, automotive media hub, automotive head unit, and automotive rear seat entertainment.

Features

  • AEC-Q100 qualified with:
    • -40°C to 125°C ambient operating temperature range device temperature grade 1
    • Device HBM ESD classification level 2
    • Device CDM ESD classification level C2b
    • Enhanced connector pin ESD protection
  • USB Power Delivery (PD) controller with Programmable Power Supply (PPS) support:
    • 5.5V to 18V (40V maximum) wide VIN
    • Integrated buck-boost with 4 power switches supporting up to 65W USB PD output power
    • 3.3V to 21V with ±20mV step size VBUS output
    • 0A to 3A with ±50mA current limit step size IBUS output
    • Alternate mode support:
      • DisplayPort™
    • VBUS short circuit to VBAT and GND protection
    • VBUS cable droop compensation
    • MFi overcurrent protection
    • 300kHz, 400kHz, and 450kHz switching frequencies
    • DC/DC sync in/out with dithering
  • USB port configuration options:
    • 1 USB-PD port with DisplayPort™ over USB-C™ (DP alternate mode) (TPS25763-Q1)
  • Compliant to USB:
    • USB Type-C® power delivery Rev 3.1
      • CC logic, VCONN source, and discharge
      • USB cable polarity detection
    • Battery charging specification v1.2 (BC1.2):
      • DCP with a dedicated charging port
  • Legacy fast charging:
    • 2.7V divider-3 mode
    • 1.2V divider mode
    • High voltage DCP protocol
  • Microcontroller core allows:
    • Firmware updates
    • Supply voltage and temperature-dependent power management
  • Short to VBUS and VBAT protection:
    • VBUS
    • Px_ DP and Px_DM
    • Px_CC1 and Px_CC2
  • HotRod™ QFN package with wettable flank

Applications

  • Automotive USB charge
  • Automotive media hub
  • Automotive head unit
  • Automotive rear seat entertainment

Functional Block Diagram

Block Diagram - Texas Instruments TPS25763-Q1 USB Interface IC

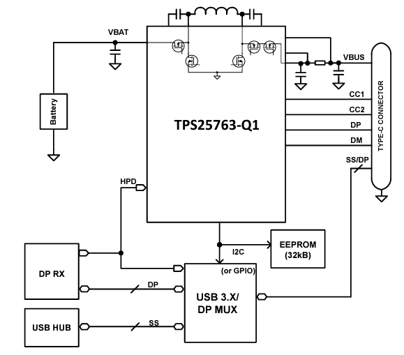
Schematic

Schematic - Texas Instruments TPS25763-Q1 USB Interface IC
Published: 2025-01-07 | Updated: 2025-05-09