STMicroelectronics STEVAL-A6986IV2 Iso-Buck Converter Eval Board
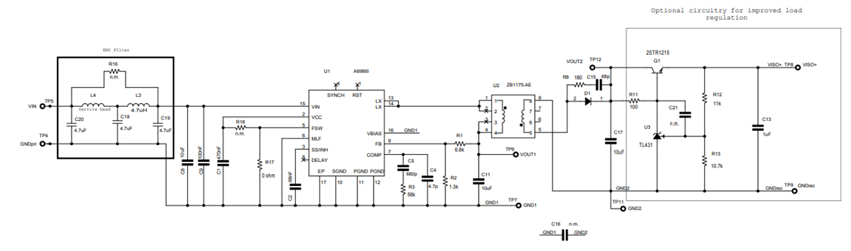
STMicroelectronics STEVAL-A6986IV2 Iso-Buck Converter Eval Board allows users to evaluate the A6986I automotive 38V, 5W synchronous iso-buck converter for isolated applications. The STEVAL-A6986IV2 Board's primary output voltage can be accurately adjusted, whereas a transformer generates the isolated secondary output. No optocoupler is required. The primary sink capability (Typ. 1.9A) allows a proper energy transfer to the secondary side and enables a tracked soft-start of the secondary output.The STM STEVAL-A6986IV2 Iso-Buck Converter Evaluation Board generates an isolated voltage (around 5V, easily adjustable), especially suitable for applications requiring a single isolated supply.
Features
- AEC-Q100 qualified
- -40°C to 135°C for Tj operating temperature range
- Designed for iso-buck topology
- 4V to 38V operating input voltage
- Primary output voltage regulation
- No optocoupler required
- 1.9A typical sink peak primary current capability
- Peak current mode architecture in forced PWM operation
- 300ns blanking time
- 8µA IQ-SHTDWN
- Adjustable fSW and synchronization
- Embedded primary output voltage supervisor
- Adjustable soft-start time
- Internal primary current limiting
- Overvoltage protection
- RDS(on) HS = 180mΩ, RDS(on) LS = 150mΩ
- Thermal shutdown
Schematic
Published: 2021-05-03
| Updated: 2024-05-22
