STMicroelectronics STEVAL-ISA191V1 Evaluation Board

STMicroelectronics STEVAL-ISA191V1 Evaluation Board implements an isolated flyback double output (5V/1.2A and 12V/0.75A) 15W wide range mains developed for general-purpose applications. The application's core is the VIPer37LE off-line high voltage converter from the VIPerPlus family. This STMicroelectronics device is a high-voltage converter that intelligently integrates an 800V rugged power MOSFET with PWM current-mode control.

The evaluation board features a small size, minimal BOM, high efficiency, and low standby power consumption. The STEVAL-ISA191V1 ensures extremely low consumption under no-load conditions through burst mode operation, reducing the average switching frequency and minimizing all frequency-related losses.

Specifications

  • 85VAC to 265VAC universal input mains range (50Hz to 60Hz frequency)
  • 5V/1.2A output voltage1
  • 12V/0.75A output voltage2
  • Very compact size
  • <40mW at 230VAC standby mains consumption
  • >75% average efficiency
  • EN55022-Class-B EMI

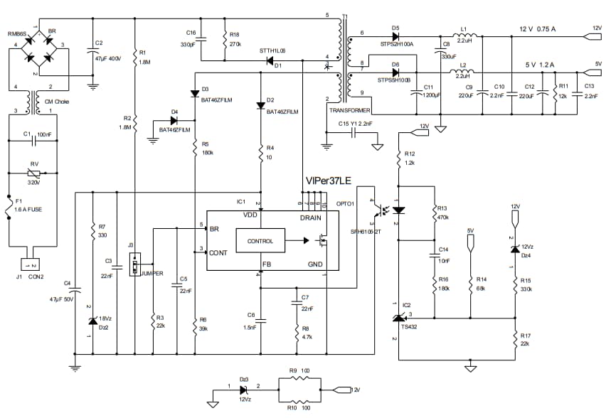
STEVAL-ISA191V1 Schematic

Schematic - STMicroelectronics STEVAL-ISA191V1 Evaluation Board
Published: 2019-01-22 | Updated: 2024-01-18