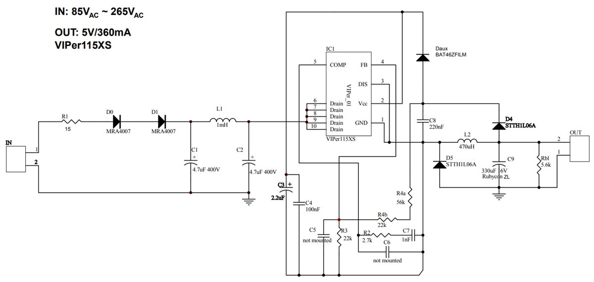
STMicroelectronics STEVAL-ISA195V1 Evaluation Board

STMicroelectronics STEVAL-ISA195V1 Evaluation Board uses a 5V/0.36A wide-range mains buck converter developed for general-purpose applications. This single-layer, small evaluation board features minimal BoM, high efficiency, and low standby consumption. The design is built around the VIPer11 offline high-voltage converter from the VIPerPlus family. The converter intelligently integrates an 800V rugged power MOSFET with a current-mode control PWM.

Features

  • 85VAC to 265VAC universal AC main input voltage range
  • 5V/0.36A output range 
  • 1.8W rated output power 
  • Input power in standby at 230VAC, <18mW
  • Active mode efficiency >65%
  • EMI: according to EN55022-Class-B
  • RoHS compliant

Schematic

Schematic - STMicroelectronics STEVAL-ISA195V1 Evaluation Board
Published: 2018-05-17 | Updated: 2023-02-06