STMicroelectronics STPD01 Programmable Synchronous Buck Converter
STMicroelectronics STPD01 Programmable Synchronous Buck Converter is suitable to provide power supply in applications following USB power delivery specifications. This device features internal power MOS synch rectification, internal compensation, cable drop compensation, and two programmable switching frequencies with an optional clock dithering. The STPD01 buck converter is overvoltage, overcurrent, and overtemperature protected and the integrated programmable watchdog improves the robustness and the safety of the complete system. The different levels of output voltage and current limitation can be set dynamically through the I2C interface. This programmable synchronous buck converter is ideally used in AC adapters, USB hubs, PC monitors, smart TV, and USB-Power Distribution (USB-PD).Features
- Internal power MOS synch rectification
- Internal compensation
- Cable drop compensation
- I2C bus controlled
- 6V to 26.4V input voltage range
- 3V to 20V with 20mV (minimum) steps Vout settings
- 30mV/μs (maximum) slew rate control
- 0.1A to 3A with 50mA steps Iout settings
- Embedded discharge function
- Two programmable switching frequencies with optional clock dithering
- Watchdog timer set by I2C
- Configurable interrupt pin
- Soft-start
- Protection:
- Over Voltage Protection (OVP)
- IPEAK protection
- Over Temperature Protection (OTP)
- Short-Circuit Protection (SCP)
- Under Voltage Lockout (UVL)
- Power-on pin
- Programmable constant current limit
- Available in QFN 3mm x 4mm 24L package
Applications
- AC adapters
- USB hubs
- PC monitors
- Smart TV
- USB-PD
Block Diagram
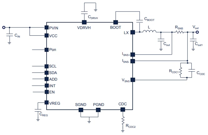
Application Circuit Diagram
Videos
Published: 2021-01-07
| Updated: 2022-06-28
