STMicroelectronics STEVAL-ILM001V1 Plug-In Hardware Module

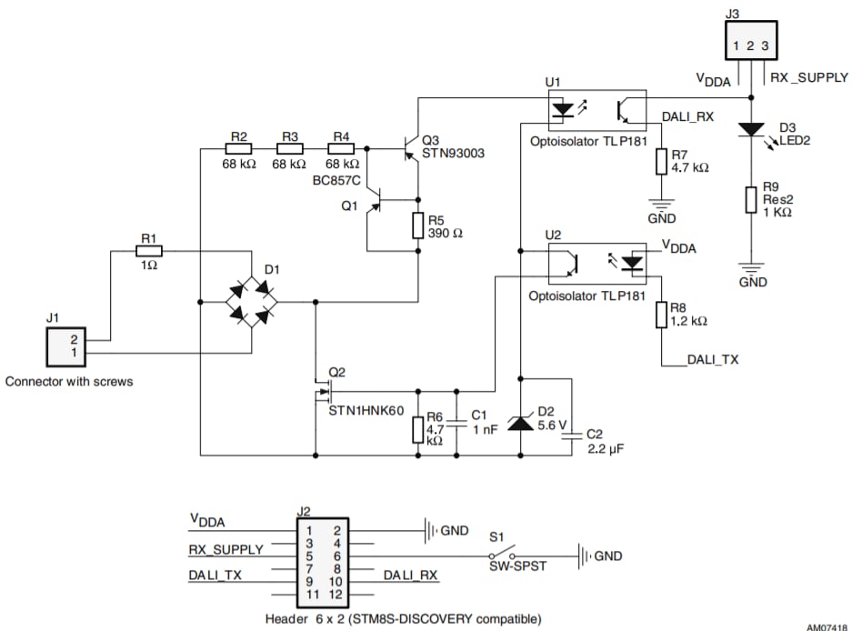
STMicroelectronics STEVAL-ILM001V1 Plug-In Hardware Module for the STM8S-DISCOVERY is used to create a fully functioning Digital Addressable Lighting Interface (DALI) slave application. The STEVAL-ILM001V1 plug-in hardware module + STM8S-DISCOVERY can be connected to and controlled by any DALI network. The STMicroelectronics STEVAL-ILM001V1 provides all the functions required by the DALI standard. The DALI standard is a communication protocol widely used in intelligent lighting applications.

Features

  • Level translation from DALI voltage levels (-6.5 to 22.5V) to microcontroller levels (3.3V / 5V logic)
  • Proper rise/fall times for the communication
  • Current consumption limit (2mA max.)
  • Overvoltage protection for misconnection of rated AC voltage to DALI DA connectors
  • RoHS compliant

Application Circuit

STMicroelectronics STEVAL-ILM001V1 Plug-In Hardware Module
Published: 2011-07-06 | Updated: 2022-03-11