Texas Instruments LM5171/LM5171-Q1 Dual Bi-directional Controllers
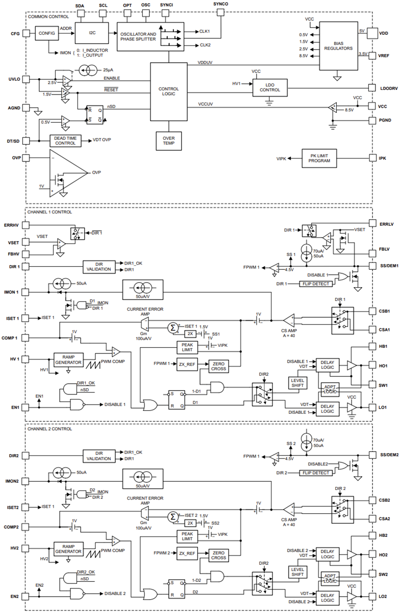
Texas Instruments LM5171/LM5171-Q1 Dual Bi-directional Controllers support multiphase parallel operation with balanced current sharing in each phase. This controller also supports independent channel bi-directional operations, which allow the device to operate in a multiphase buck/boost or independent buck/boost mode. The LM5171/LM5171-Q1 controllers can be dynamically programmed to function in the Diode Emulation Mode (DEM) or Forced Pulse Width Modulation (FPWM) mode.
The LM5171 controller features a built-in 3.5V 1% reference voltage, 5A peak half-bridge gate drivers, a programmable soft-start timer, and a programmable cycle-by-cycle peak current limit function. This controller features Battery Testing Systems (BTSs), super-cap or battery backup power converters, and stackable high-power buck or boost applications.
Features
- AEC-Q100 qualified for automotive applications
- Device temperature grade 1: –40°C to +125°C ambient operating range
- Device HBM ESD classification level 2
- Device CDM ESD classification level C4B
- 85V High-Voltage (HV) port and 80V Low-Voltage (LV) port maximum ratings
- 1% typical accuracy of bi-directional current regulation
- 1% typical accuracy of channel current monitoring
- Programmable or adaptive dead-time control
- Programmable oscillator frequency up to 1MHz with optional synchronization to the external clock
- I2C interface for monitoring and diagnosis
- Independent channel enabling control pins
- Integrated current and voltage loop control
- Built-in 3.5V 1% reference voltage
- Integrated 5V 10mA bias supply
5A peak half-bridge gate drivers - Programmable cycle-by-cycle peak current limit
- Over-temperature shutdown
- Dynamically selectable diode emulation and forced PWM operation modes
- Programmable soft-start timer
- Supports multiphase and independent channel operations
- Supports urgent shutdown latch
Applications
- Battery Testing Systems (BTSs)
- Super-cap or battery backup power converters
- Stackable high-power buck or boost devices
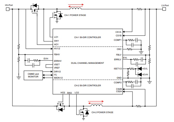
Simplified Application Circuit Diagram
Block Diagram
