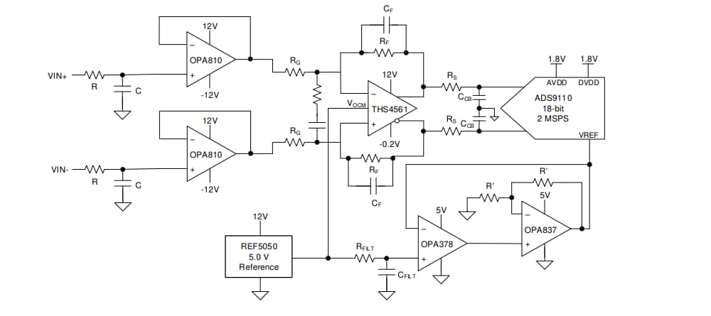
Texas Instruments OPA810/OPA810-Q1 Single-Channel Op Amps
Texas Instruments OPA810/OPA810-Q1 Single-Channel Operational Amplifiers offer a field-effect transistor (FET) input, voltage-feedback, and bias current in the picoampere (pA) range. The OPA810/OPA810-Q1 Op Amp is unity-gain stable with a small signal and a unity-gain bandwidth of 140MHz and provides excellent DC precision and dynamic AC performance at a low quiescent current (IQ) of 3.7mA per channel.The OPA810/OPA810-Q1 High Performance, 27V, 140MHz Amp is fabricated on TI’s proprietary, high-speed SiGe BiCMOS process and achieves significant performance improvements over comparable FET-input amplifiers at similar levels of quiescent power. The OPA810 features a gain-bandwidth product (GBWP) of 70MHz, a slew rate of 200V/µs, and a low-noise voltage of 6.3nV/√Hz, making it ideal for use in a wide range of high-fidelity data acquisition and signal processing applications. The OPA810/OPA810-Q1 delivers 75mA of linear output current and rail-to-rail I/Os, suitable for driving optoelectronics components and analog-to-digital converter (ADC) inputs or buffering digital-to-analog converter (DAC) outputs into heavy loads.
The Texas Instruments OPA810/OPA810-Q1 Operational Amplifiers are rated over the extended industrial temperature range of -40°C to +125°C. The OPA2810 is a dual-channel variant of this device, available in 8-pin SOIC, SOT23, and VSSOP packages. The OPA810-Q1 devices are AEC-Q100 qualified for automotive applications.
Features
- 70MHz gain-bandwidth product
- 140MHz small-signal bandwidth
- 200V/µs slew rate
- 4.75V to 27V wide supply range
- Low noise
- Input voltage noise: 6.3nV/√Hz (f = 500kHz)
- Input current noise: 5fA/√Hz (f = 10kHz)
- Rail-to-rail input and output
- FET input stage: 2pA input bias current (typical)
- High linear output current: 75mA
- ±500µV (maximum) input offset
- ±2.5µV/°C (typical) offset drift
- 3.7mA/channel low power
- –40°C to +125°C extended temperature operation
- Dual-channel version is the OPA2810
Applications
- Wideband photodiode transimpedance amplifiers
- Analog input/output modules
- Impedance measurements
- Power analyzers and meters
- High-Z voltage and current measurements
- Data acquisition
- Multichannel sensor interfaces
- Optoelectronic drivers
Datasheets
Block Diagram
