Texas Instruments PCM1841-Q1 Analog-To-Digital Converter
Texas Instruments PCM1841-Q1 Analog-To-Digital Converter (ADC) is a high-performance BurrBrown™ audio converter that supports up to four analog channels. This converter offers a 2VRMS full-scale input, 8kHz to 192kHz sample rates, and low-noise MICBIAS 2.75V output. The PCM1841-Q1 converter supports an integrated high-performance audio Phase-Locked Loop (PLL) and DC removal High-Pass Filter (HPF). This ADC features a 3.3V single voltage supply operation, 3.3V or 1.8V I/O-supply operation, and automatic power-down upon loss of audio clocks. The PCM1841-Q1 converter is ideal for a telematics control unit, automotive head unit, digital cockpit processing unit, and automotive display module. The PCM1841-Q1 devices are AEC-Q100 qualified for automotive applications.The PCM1841-Q1 converter supports Time-Division Multiplexing (TDM), I2S, and Left-Justified (LJ) audio formats, configurable with the hardware pin level. This converter operates at a temperature range of -40°C to 125°C and comes in a 24-pin VQFN package.
Features
- 4-channel analog microphones or line-in multichannel high-performance ADC
- ADC line and microphone differential input performance:
- Dynamic range:
- 123dB, dynamic range enhancer enabled
- 113dB, dynamic range enhancer disabled
- -98dB THD+N
- Dynamic range:
- ADC differential 2VRMS full-scale input
- 8kHz to 192kHz ADC sample rate (fS)
- Hardware pin control configurations
- Linear-phase or low-latency filter selection
- Automatic power-down upon loss of audio clocks
- Integrated high-performance audio PLL
- Low-noise MICBIAS 2.75V output
- Flexible audio serial data interface:
- Controller or target interface selection
- 32-bit, 4-channel TDM
- 32-bit, 2-channel TDM
- 32-bit, 2-channel I2S
- 32-bit, 2-channel Left-Justified (LJ)
- 3.3V single voltage supply operation
- 3.3V or 1.8V I/O supply operation
- Power consumption for 3.3V AVDD supply:
- 17mW/channel at 16kHz sample rate
- 18.4mW/channel at 48kHz sample rate
Applications
- Telematics control unit
- Automotive head unit
- Digital cockpit processing unit
- Automotive display module
Simplified Block Diagram
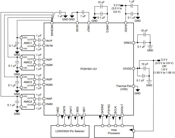
Typical Application Circuit Diagram
Additional Resources
Published: 2024-07-23
| Updated: 2025-05-15
