Texas Instruments PGA855EVM Evaluation Module

Texas Instruments PGA855EVM Evaluation Module is designed to evaluate the performance of the PGA855 high-precision programmable-gain amplifier with differential outputs. The PGA855 amplifier features super-beta input transistors that provide ultra-low input offset voltage, offset drift, input bias current, input voltage noise, and current noise. This evaluation module operates using input (±4V (8V) to ±18V (36V)) and output (±2.25V (4.5V) to ±18V (36V)) stage power supplies.

Features

  • Offers access to features and measures the performance of the PGA855
  • Access to Output-Voltage Common-Mode (VOCM) control and VO+ and VO- pins for easy evaluation
  • SubMiniature version A (SMA) connectors and test points allow for quick tests
  • Programmable Gain Amplifier (PGA) can be configured from 0.125V/V to 16V/V

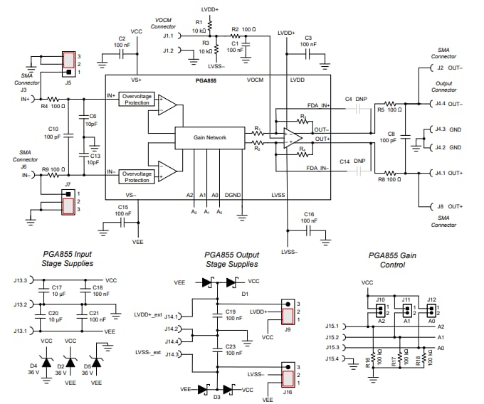
Schematic Diagram

Schematic - Texas Instruments PGA855EVM Evaluation Module
Published: 2024-01-05 | Updated: 2024-01-17