Texas Instruments TAS2560 Class-D Mono Audio Amplifier

Texas Instruments TAS2560 Class-D Mono Audio Amplifier is a low-power, high-performance, digital input, boosted amplifier that can easily be implemented in mono and stereo (x2) applications. The device features an ultra-low-noise audio DAC and Class-D power amplifier. The Texas Instruments TAS2560 features incorporate speaker voltage and current sensing feedback with speaker protection algorithms. A Class-H boost converter generates the Class-D amplifier supply rail. When the audio signal requires only a lower Class-D output power, system efficiency is improved by deactivating the boost and connecting VBAT directly to the Class-D amplifier supply. When a higher audio output power is required, the multi-level boost re-activates, tracking the signal to provide the additional voltage to the load.

Features

  • Ultra-low-noise mono boosted Class-D amplifier
    • 5.6W at 1% THD+N and 6.9W at 10% THD+N into a 4Ω load from a 4.2V supply
    • 3.7W at 1% THD+N and 4.5W at 10% THD+N into an 8Ω load from a 4.2V supply
  • Output noise for DAC + Class-D (ICN) is 16.2µV
  • DAC + Class-D SNR 111dB at 1%THD+N / 8Ω
  • THD+N –89dB at 1W / 8Ω with a flat frequency response
  • Post-Filter Feedback (PFFB)
  • PSRR 110dB for 200mVpp ripple at 217Hz
  • Input sample rates from 8kHz to 96kHz
  • High-efficiency Class-H boost converter
    • Automatically adjusts Class-D supply
    • Multi-level tracking to improve efficiency
  • Built-in speaker sense
    • Measures speaker current and voltage
    • Measures VBAT voltage, chip temperature
  • Built-in Automatic Gain Control (AGC)
    • Limits battery current consumption
  • Adjustable Class-D switching edge-rate control
  • Power supplies
    • Boost input: 2.9V to 5.5V
    • Analog/digital: 1.65V to 1.95V
    • Digital I/O: 1.62V to 3.6V
  • Thermal, short-circuit, and under-voltage protection
  • I2S, left-justified, right-justified, DSP, TDM, and PDM
  • I2C interface for register control
  • Stereo configuration using two TAS2560 devices

Applications

  • Mobile phones
  • Tablets
  • Personal electronics
  • Building/home automation
  • BLUETOOTH® speakers and accessories

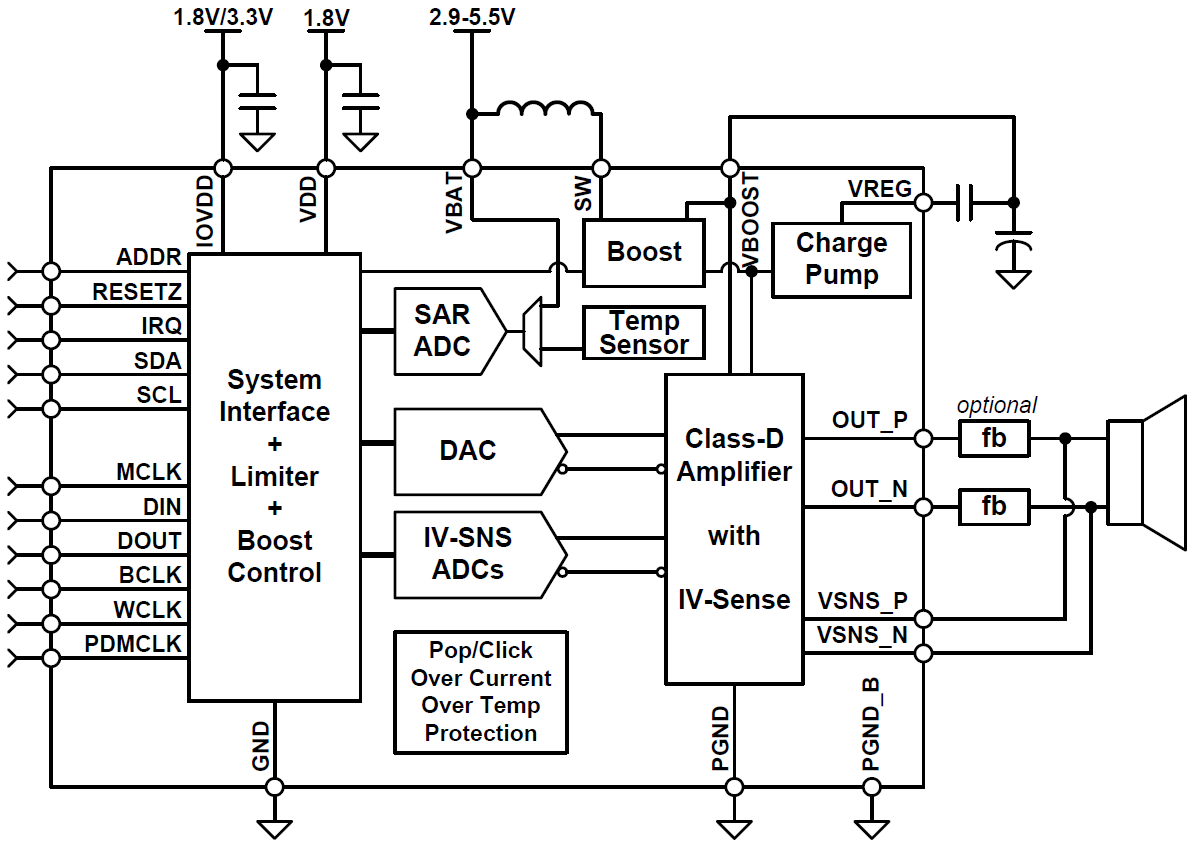
Functional Block Diagram

Block Diagram - Texas Instruments TAS2560 Class-D Mono Audio Amplifier
Published: 2017-02-28 | Updated: 2022-04-04