Texas Instruments TLV713P-Q1 Low-Dropout (LDO) Linear Regulator
Texas Instruments TLV713P-Q1 Low-Dropout (LDO) Linear Regulator is a 50μA low quiescent current device with superior line and load transient performance. This regulator uses an advanced internal control loop to obtain stable operation both with and without the use of input or output capacitors. The TLV713P-Q1 regulator provides inrush current control during device power-up and enabling. This regulator offers 1% typical accuracy and an active pulldown circuit to discharge output loads. The TLV713P-Q1 regulator is AEC-Q100 qualified for automotive applications. This regulator is available in a 5-pin SOT-23 package. The TLV713P-Q1 regulator is used in audio amplifiers, DI clusters, ADAS ECUs, microprocessor rails, USBs, and body electronics applications.Features
- AEC-Q100 qualified:
- Device temperature grade 1: –40°C to 125°C ambient operating temperature range
- Device HBM ESD classification level H2
- Device CDM ESD classification level C4B
- 1.4V to 5.5V input voltage range
- Available in fixed-output voltages (1V to 3.3V)
- 65dB at 1kHz high PSRR
- Active output discharge
- Stable operation with or without capacitors
- Foldback overcurrent protection
- 230mV very low dropout at 150mA
- 1% accuracy
- 50µA low IQ
- 5-Pin SOT-23 package
Applications
- Audio amplifiers
- DI clusters
- Advanced Driver Assistance Systems (ADAS) ECUs
- USBs
- Microprocessor rails
- Automotive head units
- Body electronics
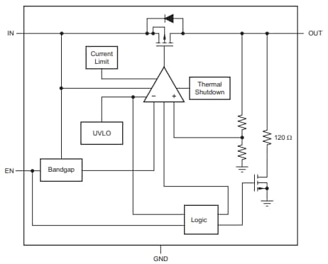
Functional Block Diagram
Application Circuit Diagram
Published: 2025-01-20
| Updated: 2025-02-07
