Texas Instruments TPS25961 100mΩ eFuse

Texas Instruments TPS25961 100mΩ eFuse is an integrated FET hot-swap device combined to create a highly integrated circuit protection and power management solution. The TPS25961 features multiple protection modes using very few external components and is a robust defense against overloads, short circuits, voltage surges, and excessive inrush current.

The TI TPS25961 output current limit level is set with a single external resistor. Meanwhile, the inrush current is managed using output slew rate control internally. The eFuse has an option to externally set a user-defined overvoltage cutoff threshold or use a fixed internal threshold. This option protects an input overvoltage condition.

The TPS25961 is characterized for operation over a junction temperature range of –40°C to +125°C and is available in a small, 2mm x 2mm SON package.

Features

  • 2.7V to 19V Wide input voltage range
    • 21V absolute maximum
  • Overvoltage protection with a response time of 1.3μs (typical)
    • 5.98V (typical) Fixed internal threshold
    • Adjustable threshold using an external resistor divider
  • Overcurrent protection:
    • 0.1A to 2A Adjustable current limit threshold
    • Current limit accuracy:
      • ±20% (typical) across the current range
      • ±18% (maximum) at 1.45A current limit, TA = 25°C
  • Low on-resistance Ron = 106mΩ (typical)
  • Active high enable input with adjustable undervoltage lockout (UVLO)
  • Short-circuit protection with a response time of 5μs (typical)
  • 5.17V/ms (typical) Output slew rate control (dVdt)
  • Overtemperature protection (OTP)
  • Auto-retry after fault
  • 130μA (typical) Low quiescent current
  • UL 2367 recognition (pending)
  • IEC 62368 CB certification (pending)
  • Small footprint of 2mm x 2mm SON package

Applications

  • Adapter input protection
  • Energy meters
  • Smart speakers
  • Wireless earbud chargers
  • Set-top boxes
  • IP network cameras

Simplified Schematic

Schematic - Texas Instruments TPS25961 100mΩ eFuse

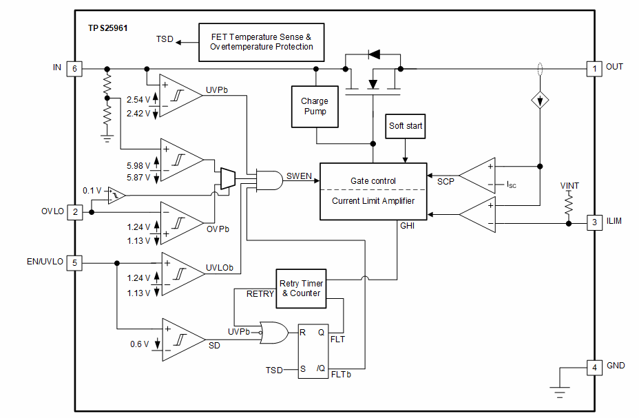
Block Diagram

Block Diagram - Texas Instruments TPS25961 100mΩ eFuse
Published: 2023-01-20 | Updated: 2023-02-01