Texas Instruments TPS62A03x Buck Converters

Texas Instruments TPS62A03x Buck Converters are developed with a compact design size for high efficiency. The synchronous, step-down, buck DC/DC converters integrate switches capable of producing an output current up to 3A. The devices operate in pulse width modulation (PWM) mode at medium to heavy loads with a switching frequency of 2.2MHz.

At light load, the TPS62A03 automatically enters power save mode (PSM), maintaining high efficiency over the entire load current range. The TPS62A03A variant operates in PWM mode across the load current range with a fixed switching frequency. During shutdown, the current consumption of both devices is minimal.

The TI TPS62A03 and TPS62A03A supply an adjustable output voltage via an external resistor divider. An internal soft-start circuit limits the inrush current during start-up. The overcurrent protection and thermal shutdown protect the device and application under fault conditions. A power good signal demonstrates that the output voltage is in correct regulation.

The TPS62A03x Buck Converters are housed in a SOT563 package. The TPS62A03 and TPS62A03A can upgrade existing TLV62585-based power supply circuits if better efficiency or higher accuracy over a wider temperature range is required.

Features

  • 42mΩ and 27.5mΩ low RDSON switches
  • 2.5V to 5.5V input voltage range
  • 0.6V to VIN adjustable output voltage range
  • 28µA (typical) quiescent current (VFB > VREF)
  • 150nA (typical) shutdown current (EN = Low)
  • 1.2V I/O compatible EN input
  • 1% feedback accuracy (0°C to 125°C)
  • 100% mode operation
  • 2.2MHz switching frequency
  • Power save mode or forced PWM option available
  • Power-good output pin
  • Short-circuit protection (HICCUP)
  • Internal soft start-up
  • Active output discharge
  • Thermal shutdown protection
  • Improved drop-in replacement for TLV62585 (DRL)

Applications

  • Set-top box, TV applications
  • IP network camera, multi-function printer
  • Wireless router, solid state drive
  • Battery-powered applications
  • General purpose point-of-load supply

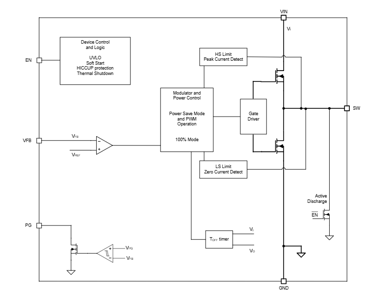
Block Diagram

Block Diagram - Texas Instruments TPS62A03x Buck Converters

Typical Application

Application Circuit Diagram - Texas Instruments TPS62A03x Buck Converters

Efficiency vs Output Current at 5VIN

Performance Graph - Texas Instruments TPS62A03x Buck Converters
Published: 2024-12-10 | Updated: 2024-12-19