Texas Instruments TPS92602-Q1 Automotive Headlight LED Driver

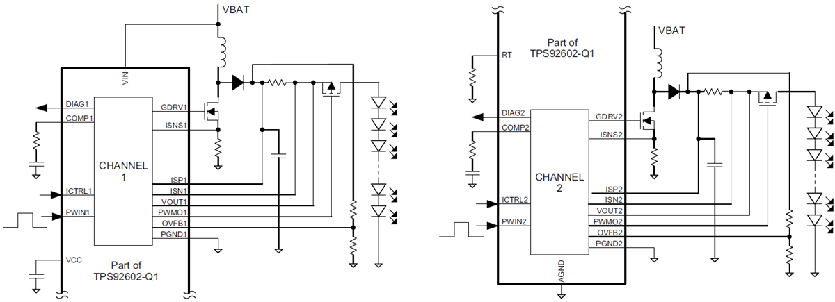
Texas Instruments TPS9260x-Q1 Automotive Headlight LED Driver is a dual-channel high-side-current LED driver. With full protection and diagnostics, the Texas Instruments TPS9260x-Q1 is dedicated to and ideally suited to automotive front lighting. The base of each independent driver is a peak-current-mode boost controller. Each controller has a current-feedback loop with a high-side current-sensing shunt and a voltage-feedback loop with an external resistor divider network. Each controller has two independent feedback loops, a current-feedback loop with a high-side current-sensing shunt and a voltage-feedback loop with an external resistor divider network. The controller delivers a constant output voltage or a constant output current. The connected load determines whether the device regulates a constant output current (if the circuit reaches the current set-point earlier than the voltage set-point) or a constant output voltage (if the circuit reaches the voltage set-point is reached first, for example, in an open-load condition).

Features

  • Qualified for Automotive Applications
  • AEC-Q100 Qualified With the Following Results
    • Device Temperature Grade 1: -40°C to 125°C Ambient Operating Temperature
    • Device HBM ESD Classification Level 2
    • Device CDM ESD Classification Level C4B
  • 4V-40V (45V Abs. Max.) Input Voltage
  • 4V-75V (80V Abs. Max.) Output Voltage
  • Fixed-Frequency Current-Mode Controller With Integrated Slope Compensation
  • Two Regulation Loops, Constant-Current Output, and Constant-Voltage Output
  • High-Side Current Sense
    • 150mV or 300mV Sense Voltage (EEPROM Option)
    • ±6mV Offset (Achieving Approx. 4% or 2% LED Current Accuracy)
  • Output Voltage Sense, Internal Voltage Reference: 2.2V ±5%
  • Integrated Low-Side NMOS-FET Driver: Peak Gate-Drive Current Typ. 0.7A
  • Frequency Synchronization
  • Both PWM Dimming and Analog Dimming
  • Diagnostic
    • High-Side Current (LED Current) Available as Analog Output
    • Open-LED and Short-to-GND Detection
    • Shorted Output Protection
  • Internal Under- and Overvoltage Lockout

Applications

  • Automotive Headlight LED Driver
  • High-Brightness LED Applications

Typical Schematic

Schematic - Texas Instruments TPS92602-Q1 Automotive Headlight LED Driver
Published: 2014-12-17 | Updated: 2022-03-11