Texas Instruments TPSM86838EVM Evaluation Module

Texas Instruments TPSM86838EVM Evaluation Module is configured to evaluate the operation of the TPSM86838. The TPSM86838 is a high-efficiency, high-voltage input, easy-to-use, synchronous buck power module. The TPSM86838 incorporates power MOSFETs, a shielded inductor, and basic passives, reducing the solution size. The TPSM86838 is developed for systems powered by 12V, 19V, and 24V power-bus rails. The device has a wide operating input voltage range of 4.5V to 28V.

The TI TPSM86838EVM Evaluation Module supports up to 8A continuous output current, with a D-CAP3 control mode to provide an easy-to-design and stable regulation with very few external components.

Features

  • 4.5V to 28V Input voltage range
  • 0.6V to 5.5V Output
  • 8A Continuous output current capability
  • 19-pin, 5.0mm x 5.5mm QFN HotRodâ„¢ package

Applications

  • Industrial PC, EPOS, factory automation and control
  • Monitors, TVs, speakers, PCs and notebooks, and portable electronics
  • General purposes for 12V, 19V, 24V power-bus supply
  • Multifunction printers, video conference system

Kit Contents

  • One TPSM86838EVM board
  • EVM disclaimer Read Me

Layout

Texas Instruments TPSM86838EVM Evaluation Module

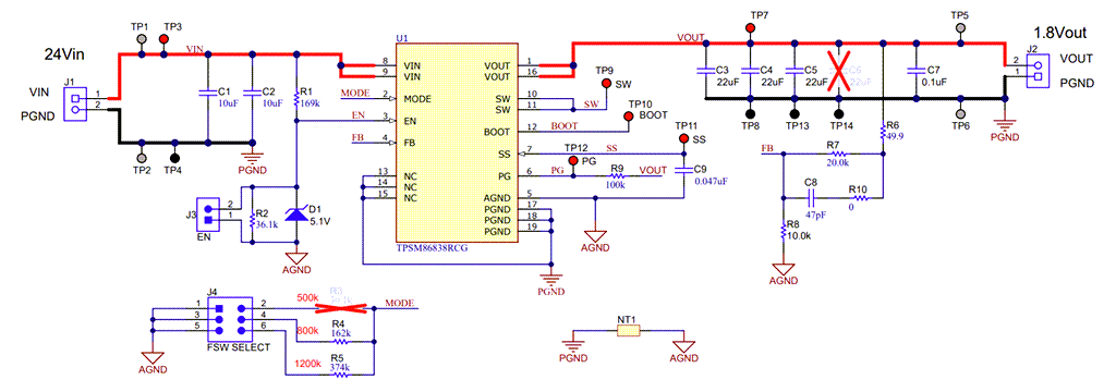
Schematic Diagram

Schematic - Texas Instruments TPSM86838EVM Evaluation Module
Published: 2024-02-08 | Updated: 2024-03-29