Texas Instruments TSV91xA/TSV91xA-Q1 General Purpose Op Amps

Texas Instruments TSV91xA/TSV91xA-Q1 General Purpose Operational Amplifiers (Op Amps) include single, dual, and quad-channel operational amplifiers that are specifically designed for general-purpose applications. These devices feature rail-to-rail input and output (RRIO) swings, wide bandwidth (8MHz), and low offset voltage (0.3mV, typical). This makes the TSV91xA/TSV91xA-Q1 attractive for a variety of applications that require a good balance between speed and power consumption. These op-amps are unity-gain stable and feature an ultra-low input bias current, which enables them to be used in applications with high-source impedances. The low input bias current also makes the TSV91xA/TSV91xA-Q1 suitable for sensor interfaces, battery-supplied and portable applications, as well as active filtering. The TSV91xA-Q1 devices are AEC-Q100 qualified for automotive applications.

Features

  • Rail-to-rail input and output
  • 18nV/√Hz at 1kHz low noise
  • 550µA Typical low power consumption 
  • 8MHz high-gain bandwidth
  • 2.5V to 5.5V operating supply voltage
  • 1pA Typical low input bias current
  • 1.9mV maximum low input offset voltage 
  • ±0.5 µV/°C (Typical) low offset voltage drift 
  • ±4 kV Human-Body Model (HBM) ESD internal protection 
  • –40°C to +125°C extended temperature range

Applications

  • Battery-powered applications
  • Motor control
  • Power modules
  • HVAC: Heating, Ventilating, and Air Conditioning
  • Washing machines
  • Refrigerators
  • Medical instrumentation
  • Active filters
  • Sensor signal conditioning
  • Audio receiver
  • Automotive infotainment

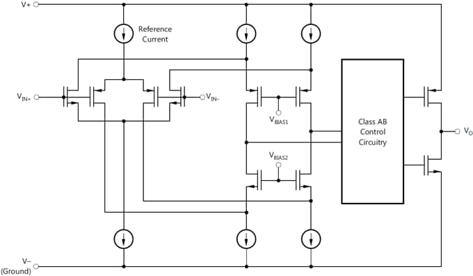
Functional Block Diagram

Block Diagram - Texas Instruments TSV91xA/TSV91xA-Q1 General Purpose Op Amps
Published: 2017-10-09 | Updated: 2025-04-28