Texas Instruments UCC21551/UCC21551-Q1 Isolated Gate Driver
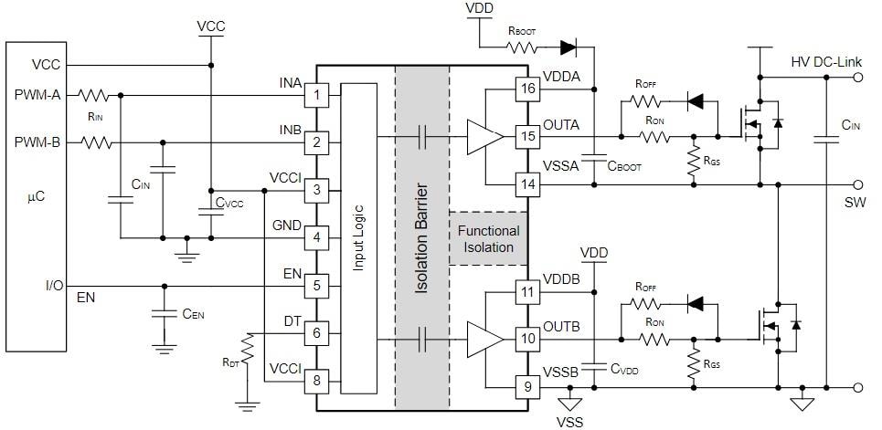
Texas Instruments UCC21551/UCC21551-Q1 Dual-Channel Isolated Gate Driver is designed with 4A peak-source and 6A peak-sink current to drive power MOSFET, SiC, and IGBT transistors. This isolated gate driver can be configured as two low-side, two high-side, or a half-bridge driver. The input side is separated from the two output drivers by a 5kVRMS isolation barrier, with a minimum of 125V/ns Common-Mode Transient Immunity (CMTI). The UCC21551/UCC21551-Q1 isolated gate driver enables high efficiency, high power density, and robustness in a wide variety of power applications. Typical applications include isolated converters in AC-DC and DC-DC, motor drives, inverters, and Uninterruptible Power Supplies (UPS). The UCC21551-Q1 devices are AEC-Q100 qualified for automotive applications.
Features
- Can be configured as a dual low-side, a dual high-side, or a half-bridge driver
- –40°C to 150°C junction temperature range
- Up to 4A peak source and 6A peak sink output
- Common-Mode Transient Immunity (CMTI) greater than 125V/ns
- Up to 25V VDD output drive supply
- 12V and 17V VDD UVLO options
- Switching parameters
- 33ns typical propagation delay
- 5ns maximum delay matching
- 6ns maximum pulse-width distortion
- 10µs maximum VDD power-up delay
- UVLO protection for all power supplies
- Fast enable for power sequencing
Applications
- Motor drive and inverters
- Uninterruptible Power Supply (UPS)
- Isolated converters in AC-DC and DC-DC
Datasheets
Functional Block Diagram
Typical Application Schematic
