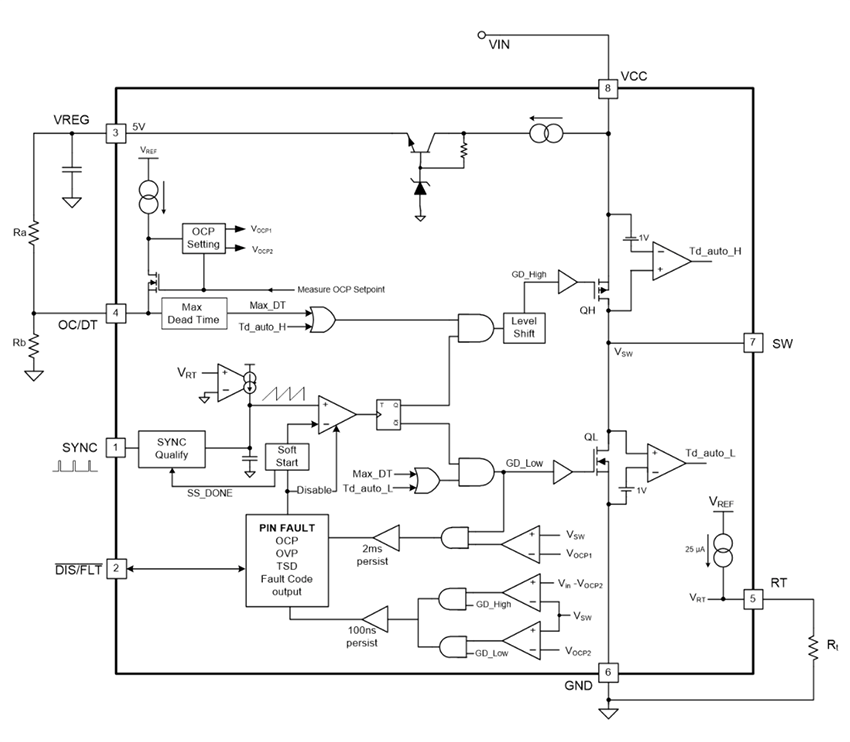
Texas Instruments UCC25800-Q1 Ultra-Low EMI Transformer Driver
Texas Instruments UCC25800-Q1 Ultra-Low EMI Transformer Driver integrates the switching power stage, the control, and the protection circuits to simplify isolated bias supply designs. It allows the design to utilize a transformer with higher leakage inductance but much smaller parasitic primary-to-secondary capacitance. This low-capacitance transformer design enables an order-of-magnitude reduction in the common-mode current injection through the bias transformer. This makes the transformer driver an ideal solution for the isolated bias supply in various automotive applications to minimize the EMI noise caused by high-speed switching devices. The soft-switching feature further reduces the EMI noise.The transformer driver has a programmable frequency range of 100kHz to 1.2MHz. This high switching frequency reduces the transformer size and footprint and the overall cost of the bias supply. The integrated SYNC function allows the system bias supplies to synchronize with an external clock signal, further reducing the system level noise. The dead-time adjusts automatically to minimize the conduction loss and simplify the design. The programmable maximum dead-time ensures power stage design flexibility.
With the integrated, low-resistance switching power stage, the transformer driver can achieve a 6W design with 24V input and up to 9W from 34V input. With a fixed input voltage, the open-loop control also helps the output regulation to remain ±5% when the load is above 10%. The programmable overcurrent protection (OCP) allows flexibility in the power stage design to minimize the transformer size. The protection features such as adjustable OCP, input OVP, TSD, and the protection from pin faults ensure robust operation. A fixed 1.5ms soft-start period reduces the inrush current during start-up and fault recovery.
The transformer driver also provides a dedicated multi-function pin for external disabling and fault code reporting. The fault code reporting sends the fault code once the bias supply is in the protection mode. The Texas Instruments UCC25800-Q1 transformer driver is offered in an 8-pin DGN package with the thermal pad to enhance its thermal handling capability.
Features
- Open-loop LLC transformer driver
- Ultra-low EMI
- Supply range of 9V to 34V
- Output power of 6W with 24V input
- Resistor programmable switching frequency from 100kHz to 1.2MHz
- Synchronization to an external clock
- Programmable maximum dead-time with automatic dead-time adjustment
- Undervoltage lockout
- Adjustable over-current protection threshold
- External disable function
- Input over-voltage protection
- Over-temperature protection (TSD)
- Fault-code output for system intelligence
- Latched and fault-auto-restart versions available
- 8-Pin DGN package with thermal pad
Applications
- Automotive traction inverter, IGBT, and SiC gate driver bias
- Automotive DC/DC, automotive on-board charger
- EV charging station, automotive super charger
- UPS and solar inverters
- Industrial motors, elevators, and escalators
Block Diagram
