Texas Instruments ULN2003ADEVM Evaluation Module
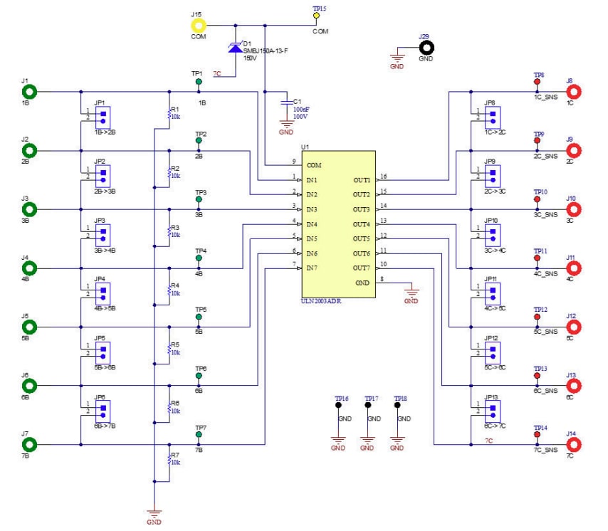
Texas Instruments ULN2003ADEVM Evaluation Module is used to evaluate the performance and functionality of the ULN2003A Darlington transistor arrays. This module offers a seamless way to connect power supplies to the collector inputs of the device. The ULN2003ADEVM includes jumpers, which are used to parallel channels for additional current capability. This module is used in applications such as hammer drivers, lamp drivers, relay drivers, line drivers, and display drivers.Features
- Compatible with the SOIC (D version) of the ULN2003A device
- Pull-down resistors at each control input to ensureĀ INx signals are not floating
- Jumpers to parallel channels for higher current capability
Applications
- Hammer drivers
- Lamp drivers
- Relay drivers
- Line drivers
- Display drivers
Schematic Diagram
Published: 2024-04-22
| Updated: 2025-02-22
