THAT Corporation 2162 Series Dual Pre-trimmed Blackmer® VCAs
THAT Corporation 2162 Series Dual Pre-trimmed Blackmer® VCAs feature two opposing polarity and voltage-sensitive control ports. These low-cost VCAs offer wide-range exponential control of gain and attenuation with low signal distortion. The dual pre-trimmed Blackmer® VCAs are trimmed at the wafer stage to deliver low distortion and control-voltage feedthrough without further adjustment. The external symmetry adjustment is possible to further optimize distortion and controlfeedthrough for critical applications. These VCAs operate from a split power supplyup to ±16VDC drawing only 5.2mA at ±15V and 3mA at ±5V. The part can also operate at supply voltages as low as ±2.25V making it suitable for battery-operated applications. These two VCAs are independent of each other sharing only their power supply connections.The dual pre-trimmed Blackmer® VCAs are extremely flexible and capable of being configured for a wide range of stereo or multichannel applications and are available in a RoHS-compliant 16-pin QSOP package. These VCAs operate at 40°C to 85°C temperature range (TOP) and are stored at -40°C to 125°C storage temperature range (TST). Typical applications include faders, panners, compressors, and limiters, gates and expanders, mixers, equalizers, filters, and oscillators.
Features
- -40°C to 85°C operating temperature range (TOP)
- 125°C junction temperature (TJ)
- -40°C to 125°C storage temperature range (TST)
- ±18V supply voltages (VCC and VEE)
- ±0.6V VCA control voltage
- ±0.5V input or output voltage
- >118dB wide dynamic range
- >130dB wide gain range
- 0.05% typical low distortion
- ±2.25V to ±16V wide supply voltage range
- Low supply current:
- 5.2mA typical (±15V)
- 3mA typical (±5V)
Specifications
- Two independent channels
- Exponential (dB) gain control
- Dual control ports (positive/negative)
- Low cost
- Small package (16-pin QSOP)
- RoHS compliant
Applications
- Faders
- Panners
- Compressors and limiters
- Gates and expanders
- Mixers
- Equalizers
- Filters
- Oscillators
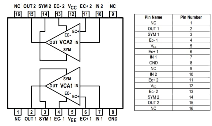
Block Diagram
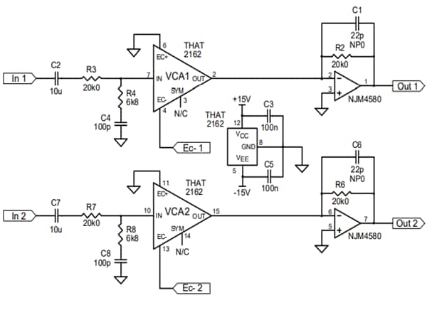
Typical Application Circuit Diagram
View Results ( 2 ) Page
| Part Number | Mfr Name | Description | Datasheet |
|---|---|---|---|
| 2162Q16-U | THAT Corporation | Audio Amplifiers Dual VCA | ![]() |
| 2162Q16-UR | THAT Corporation | Audio Amplifiers Dual Blackmer VCA | ![]() |
Published: 2021-11-10
| Updated: 2022-03-11

