Vicor DCM3735 48V to PoL DC-DC Converter
Vicor DCM3735 48V to Point-of-Load (PoL) DC-DC Converter is a non-isolated, regulated converter module with PMBus control and telemetry in a thermally adept package. This DCM converter operates from a semi‑regulated 40VDC to 60VDC wide input voltage range to generate a regulated point‑of‑load output with a trimmable output voltage range. The Vicor converter features a >1MHz switching frequency, up to 2000W continuous operation, up to 2200W or 180A transient peak, and 96.4% peak efficiency. Typical applications include data centers, high-performance computing systems (HPC), industrial systems, and mild-hybrid and autonomous vehicles.
The DCM3735 converter provides a flexible thermal management option with low-top and bottom‑side thermal impedances. This DCM™ DC-DC converter comes in an SM-ChiP package configuration, using the patented Zero‑Voltage Switching (ZVS) buck-boost regulator stage, continued by the Sine Amplitude Converter (SAC™).
Features
- 40VDC to 60VDC wide input voltage range
- 10VDC to 12.5VDC trimmable output voltage range
- 96.4% peak efficiency
- Up to 2000W continuous operation
- Up to 2200W or 180A transient peak
- >1MHz switching frequency
- PMBus compatible telemetry
- Internal voltage, current, and temperature shut down
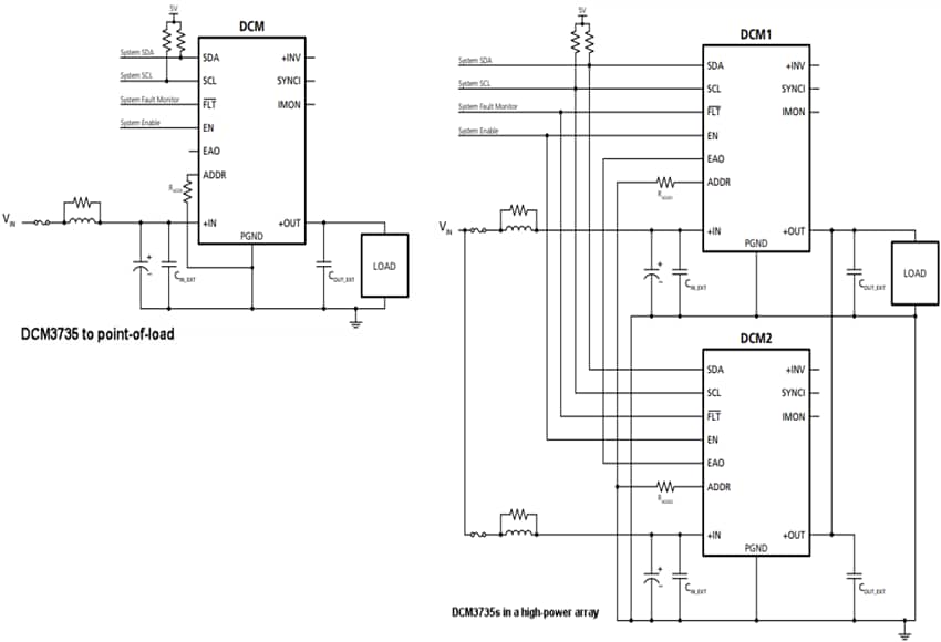
- Array configuration of up to 4 units
Applications
- Data centers
- High-performance computing systems (HPC)
- Mild-hybrid and autonomous vehicles
- Industrial systems
Typical Application Circuit Diagram
Block Diagram
