Vicor MPRM28A VI Chip® PRM™ Switching Voltage Regulator

Vicor MPRM28A VI Chip® PRM™ Switching Voltage Regulator is a high-efficiency converter, operating from a 14.0VDC to 50.0VDC input to generate a regulated 26.0VDC to 50.0VDC output. A ZVS buck-boost topology enables high switching frequency operation with high conversion efficiency. The high switching frequency reduces the size of reactive components enabling power density up to 667W/in3. The full VI Chip package (32.5mm x 22.0mm x 6.73mm) is compatible with standard pick-and-place and surface mount assembly processes with a planar thermal interface area and superior thermal conductivity. The regulator can be configured for adaptive-loop output regulation which utilizes a unique feed-forward scheme that enables precise regulation of an isolated PoL voltage without the need for remote sensing and voltage feedback.

Features

  • 28V input (14.0V to 50V), non-isolated ZVS buck-boost regulator
  • 26.0V to 50.0V adjustable output range
  • 200W output power in 1.11in2 footprint
  • 95.5% typical efficiency, at full load
  • 667W/in3 (42W/cm3) power density
  • 4.7MHrs MTBF (MIL-HDBK-217 Plus Parts Count, +25°C)
  • Full VI Chip® package, 32.5mm x 22.0mm x 6.73mm

Applications

  • Land/Air/Sea Unmanned Vehicles/Drones
  • Communications
  • Radar
  • Mobile weapons

Specifications

  • Temperature ranges
    • -55°C to +125°C operating internal temperature range
    • -65°C to +125°C storage
  • 15g in weight
  • MSL 4 rating

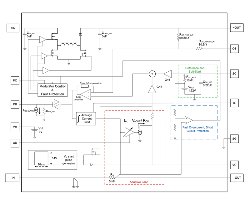
Functional Block Diagram

Block Diagram - Vicor MPRM28A VI Chip® PRM™ Switching Voltage Regulator
Published: 2021-04-02 | Updated: 2022-03-11